《交通运输科学技术新成果推广目录》(2020)—第五部分 综合《全国公路超限运输智能检测与协同监管关键技术及应用》
本期项目简介
获奖项目名称
全国公路超限运输智能检测与协同监管关键技术及应用
完成单位: 交通运输部规划研究院、 江西省公路管理局、 中路港 (北京) 工程技术有限公司、 北京万集科技股份有限公司
主要完成人: 张新虎、 李轶舜、 章稷修、任康、 耿守军、 傅瑾、 陈琨、 吴海丰、 林荣杰、邢宇鹏
项目简介
(一)项目背景
非法超限运输已成为困扰我国公路交通健康发展的突出问题,严重威胁公路基础设施和人民生命财产安全,扰乱货运市场秩序。与日益严峻的非法超限运输形势相比,我国超限运输治理体系和治理能力仍相对滞后,主要表现在:
(1)超限车辆检测技术落后,难以适应车辆为逃避检测采取的异常驾驶行为;
(2)缺少集约的超限检测网络布局方法,难以形成集约高效的监管网络;
(3)缺少高效的数据处理体系,难以实现跨区域跨部门协同治理;
(4)数据挖掘利用不足,难以提供科学决策支撑。
(二)技术概况
本项目研究革新了我国超限运输治理体系,填补了诸多政策、技术空白,扭转了我国超限运输治理各自为政、单打独斗的落后局面。主要成果包括:(1)研发了面向异常行驶行为的超限车辆精准检测装备;(2)率先提出了基于“节点连通度冶和“边际效益法冶相结合的超限检测网络最优化布局方法;(3)首次建立我国超限运输信息采集传输与交换共享统一架构;(4)研发了我国超限运输治理成套评估方法和模型;(5)开创了全国超限运输一体协同治理新模式。经中国交通运输协会鉴定,本项目研究成果总体达到国际先进水平。
(三)适用范围
本项目适用于公路超限超载治理。
(四)获奖情况
本项目获2020年度中国交通运输协会科学技术进步奖二等奖,2019年度中国轻工业联合会科技进步奖二等奖,2010年度中国质量协会技术奖二等奖。
项目创新点
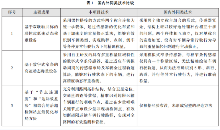
(1)研制了首台基于双联轴共称的联体式低速动态称重设备,在20km/h以下,能够实现低速场景下跳秤、点刹、倒车等各种异常行驶行为下的精确称量。
(2)研制了首台基于数字式窄条的高速动态称重设备,在100km/h以下,能够实现高速场景下S形、跨道、断速、并行、超低速等各种异常行驶行为下的精确称量。
(3)提出基于“节点连通度冶和“边际效益法冶相结合的非现场检测点最优化布局方法。针对路网规模大、检测点位稀疏、绕行路径多的普通公路,通过仅在1/10的关键路段布设非现场检测点,有效切断超限运输车辆行驶路径,在有限资源约束下,达到最优布控效果。
(4)首次提出了反映区域总体超限运输情况的超限运输指数,客观评估区域内全路网总体超限运输严重程度,解决了长期以来无法对区域内总体超限运输情况进行科学评估的难题。
(5)研发我国首个治超成效动态评估模型,实现了指标的定量化测算和成效的自动化评估,有效提升治超成效评估的客观性、科学性和便捷性。
同类项目比较
详见表 1


应用案例
(1)在交通运输部全国治超联网管理信息系统重大工程建设中得到应用。构建了跨区域、跨部门的治超业务协同联动体系。截至2019年底,升级改造公路超限检测站2005个,建成非现场检测点2169个。
(2)在取消高速公路省界收费站工程中得到应用。截至2019年底,建成高速公路入口称重检测点9049个,实现高速公路治超的闭环管理,杜绝了高速公路非法超限运输行为,避免了高速公路省界收费站取消后非法超限运输车辆跨省畅行的严重危害,有力支撑了取消高速公路省界收费站工程的成功实施。
社会效益与经济效益
(一)社会效益
大幅减少因超限运输引起的交通事故次数,有力地保护人民生命财产安全。有效减少中长距离货物及大宗货物公路运输比例,促进我国运输结构的优化调整,促进道路货运行业高质量发展。有效净化道路运输市场环境,提升货车司机获得感幸福感安全感。减少非法超限运输对公路基础设施的破坏,改善公路交通通行环境
(二)经济效益
有效降低非法超限运输车辆对公路路面的碾压,减少养护费用的投入。采用新技术可大幅节省传统超限检测站所需投入。


