《交通运输科学技术新成果推广目录》(2020)—第五部分 综合《物流枢纽功能优化与建设运营关键技术及政策体系研究》
本期项目简介
获奖项目名称
物流枢纽功能优化与建设运营关键技术及政策体系研究
完成单位: 交通运输部规划研究院
主要完成人: 李可、 朱苍晖、 孙鹏、 张立彬、 金敬东、 李鹏林、 李悦、 杨伯、 李伟、 赵凛
项目简介
(一)项目背景
围绕交通运输行业如何推动现代物流发展,如何科学认识经济运行物流成本和交通运输的关系,突破新时期物流枢纽在功能优化与运行组织上诸多共性关键技术,加快推进国家物流枢纽体系开发建设,促进枢纽间协同发展,发挥其在降本增效中的作用,促进转变发展方式、推进产业结构优化升级,成为当前交通运输行业和主管部门关注关切的重要命题。
(二)技术概况
系统开展了交通运输与物流成本相关性耦合机理研究,形成了“基于成本分析下的物流枢纽功能优化技术冶。分析界定了物流枢纽的产品属性、概念内涵、分类标准,提出了我国物流枢纽长远发展的政策框架、具体策略及近期推进手段、实施方案。研究形成了“物流枢纽项目可行性研究成套关键技术冶以及物流枢纽的协同运行组织优化思路。
(三)适用范围
研究成果中提出的“物流枢纽空间布局规划方法及项目可行性研究冶的成套技术以及枢纽运营主体培育方法、供应链集成业务组织模式、枢纽间协同及网络化服务模式等多项物流枢纽运行组织关键技术能在未来物流枢纽项目规划设计、项目可行性研究以及相关项目的技术咨询工作中发挥借鉴参考作用;为物流枢纽投资及开发主体在物流基础设施领域进行投资及项目建设开发、运营管理提供参考;为交通运输行业主管部门及物流行业主管部门进行行业管理提供依据。项目研究成果的经济社会效益显著,推广应用前景广阔。
项目创新点
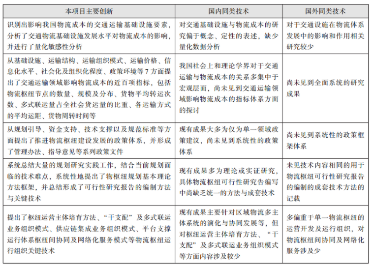
(1)形成了“基于成本分析下的物流枢纽功能优化技术冶。识别出影响我国物流成本的交通运输要素特征,基于量化敏感性分析结论构建了交通运输领域影响物流成本的指标体系,提出了交通运输降本增效的中长期政策框架和措施建议,对物流枢纽的功能优化提出了相关指引和要求。
(2)首次构建了交通运输领域影响物流成本的指标体系,从基础设施水平、运输结构、运输组织模式、社会化及组织化程度、政策环境等7个方面提出了交通运输领域影响物流成本的72项指标,建立了包括6大类16项措施的交通运输发展促进物流降本增效的政策框架体系。
(3)基于公共经济学理论,分析界定了物流枢纽的产品属性、概念内涵、分类标准,提出了我国物流枢纽长远发展的政策框架、具体策略及近期推进手段、实施方案等。
(4)综合运用运筹学、系统论和一体化运输组织理论方法,形成了“物流枢纽项目可行性研究成套关键技术冶。基于物流枢纽所依托的交通方式,分类提出了物流枢纽规划建设的标准和要求,形成了11大领域的系列技术方法。
(5)基于物流枢纽的协同运行组织优化思路,探索提出了枢纽运行主体培育方法、“干支配冶联运组织模式、供应链集成组织模式、枢纽间协同及网络化服务模式等。
同类项目比较

应用案例
项目成果在交通运输行业支持推进的数十个物流枢纽规划与管理中得到大规模广泛应用,经济社会效益显著。项目成果基于物流枢纽所依托的交通方式,分类提出了物流枢纽规划建设的标准和要求,有效指导地方政府及行业部门开展物流枢纽项目的规划建设、物流枢纽功能优化,提升了物流枢纽运行服务水平。为“十二五冶“十三五冶期间交通运输行业以物流枢纽为切入点推进综合运输体系建设及物流业发展提供了技术支撑,为物流枢纽开发建设及运行组织提供技术指引,有效促进了城市及区域物流业发展、降低了物流成本。
社会效益与经济效益
在“十二五冶“十三五冶期间共推进了200余个物流枢纽建设,投入补助资金超过90亿元,撬动社会资金超过1700亿元,有效降低全国社会物流成本近万亿元。对于促进深圳、武汉、长沙、威海等城市的数十个物流枢纽开发建设及运行组织提供了依据,直接提高了相关物流枢纽的运行服务效率,为物流枢纽开发经营企业节约了成本。


