《交通运输科学技术新成果推广目录》(2020)—第五部分 综合《基于多网融合的交通运输海陆空一体化应急指挥关键技术与应用》
本期项目简介
获奖项目名称
基于多网融合的交通运输海陆空一体化应急指挥关键技术与应用
完成单位: 中国交通通信信息中心、 交通运输通信信息集团有限公司、 中国电子科技集团公司第五十四研究所、 中交信通 (天津) 科技有限公司、 中交航信 (上海) 科技有限公司、 上海赛连信息科技有限公司。
主要完成人: 林榕、 万千、 丛伟、 云泽雨、方飞、 余跃、 宋亮、 杨海斌、 苏晓莉、 白刚、 李龙跃、 周馨、 王莹、 高中灵、 赵威
项目简介
(一)项目背景
我国的运输总量位居世界前列,多种运输方式的高强度叠加使得单个危险源的强度升级,对综合交通运输安全应急能力提出了更高的需求。交通运输领域自然灾害和事故成因复杂、影响面大,安全应急出现由非常态化的偶发向常态化频发转变的趋势,应急过程中存在通信组网能力差,灾毁数据难以准确及时获取、应急救援决策智能化支撑不足、现场协同和感知能力不强等问题。
(二)技术概况
(1)研发建立了基于多网融合的天地一体化应急指挥网络。研发了基于卫星信令的强制路由FROCE-ROUTING、关口站网络接续、Nagle算法优化等空地多网络融合关键技术,突破了应急作业中的空、天、海、水下一体化多维空间通信数据链构建技术瓶颈。研发了QoS保障工具,实现了国密算法和安全态势感知技术在一体化专网中的应用。
(2)创新研发了交通应急现场的海陆空立体组网和感知系列装备。研发了移动应急指挥平台的小型化宽频卫星天线、智能无线路由、北斗探头;突破了舰船及车载应急指挥平台的单兵和无人机协同的感知及回传技术,显著提升了应急现场远距离、超视距通信和立体感知能力。
(3)构建了基于异构多源数据融合的大数据应急辅助技术。提出了应急多源数据融合和多时相多路径数据融合区域预测预警技术。
(4)研究完善交通运输应急指挥技术保障标准体系。建立综合交通运输应急指挥一体化技术保障机制。
(三)适用范围
项目成果已在全国交通运输应急管理部门得到成功应用,在海事、救捞和消防等行业内外得到良好推广。
(四)获奖情况
本项目获2020年度交通运输协会科学技术奖一等奖。
项目创新点
(一)研发建立了天地一体化异构多网融合的应急通信专网
(1)突破了基于海陆空异构网络的融合技术。创新提出了基于卫星信令的强制路由FROCE-ROUTING、关口站网络接续、多路同传算法和Nagle算法优化等空地多网络融合关键技术。
(2)研发了交通运输应急视频云技术及其专用编码及算法。研发了视频编码控制和带宽动态调整码流技术。
(3)研发了QoS保障工具,实现了大数据安全态势感知技术和国密算法在应急专网安全传输领域的应用。
(二)首创性研发了交通应急现场的海陆空立体组网和感知系列装备
(1)研发了移动应急指挥平台相关装备并创新提出了海陆空立体组网技术。研发了移动应急通信指挥平台小型化宽频卫星天线和路由装备,实现了智能、自动化应急组网和链路保障,突破了应急作业中的空、天、海、水下一体化多维空间通信数据链构建技术瓶颈。
(2)首创性提出了舰船及车载应急指挥平台的单兵和无人机协同通信及感知技术。研发了基于单兵和无人机回传桌面内容的分析算法和北斗探头。
(三)构建了基于异构多源数据融合的大数据应急辅助技术
(1)首创性提出了船舶、重点车辆、地理位置信息及气象多源数据融合技术。研发了多源动态数据的分割与融合聚类算法,引入了轨迹数据的空间相似性和时间相似性因子,实现计算数据杂散率降低17.5%。
(2)首创性提出了多时相多路径数据融合区域预测预警技术。
(四)创立了综合交通运输应急指挥一体化技术保障机制
整合了现有海上搜救、专业救助值守、路网运行监测等各系统应急值守设备设施资源,形成了“平战结合冶“一网通信冶“一屏指挥冶“一键优先冶等应急指挥保障关键技术,实现了跨部门信息共享和协同
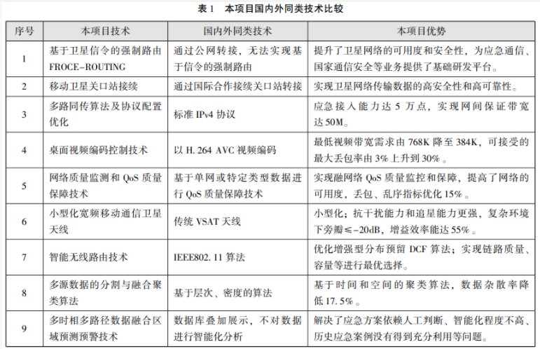
同类项目比较
详见表 1。

应用案例
目前项目的各项成果已应用于交通运输部应急调度指挥系统,政务船、应急通信车等移动应急调度指挥平台,省级交通运输主管部门等,多次在突发事件、防台、疫情防控和应急演练的支撑和保障中系统发挥了重要的作用,重大突发事件包括:“桑吉轮”碰撞事件、“和航兴龙”号客轮搁浅事件、重庆万州公交车坠江事件、2018年国家重大海上溢油应急处置演习桌面推演、山东烟台客滚船“渤海玛珠”船舱起火事件、贵州省贞丰县船只侧翻事件、湖南常长高速客车起火事故、四川宜宾抗震救灾、北海“北游25”轮救助、“浙岱渔11498”碰撞沉没事故、928江苏宜兴特别重大交通事故、1010江苏无锡高架桥垮塌事故、“赣华顺化016”轮在岳阳恒阳化工码头爆炸起火等事故、“光汇616”轮汽油添加剂泄露事件、“鸿“819”轮翻扣事故、浙江温岭油罐车爆炸事件、“隆庆1”轮碰撞起火事件等。同时,服务交通运输部常态化疫情联防联控和物流保障。
社会效益与经济效益
(1)在交通运输应急重大事件中发挥关键作用。在重大交通运输事故的保障和应急过程中发挥了关键的支撑作用。强化了综合交通运输应急响应、统一指挥、跨省协同、联动配合的运行机制和处置能力。
(2)有力保障交通运输安全生产,有效减少突发事件造成的经济损失,降低应急成本。本系统共保障应急救助和抢险打捞任务4104起,成功救助遇险人员7316名,直接获救财产总价值约186.8亿元,为保障人民群众生命财产安全和维护社会稳定发挥了重要作用。
(3)体现大国担当,维护我国海洋权益。有效保障我国政务船舶在水上交通运输大通道开展常态化巡航、“维权执法冶等行动,维护我国“蓝色国土冶权益。
(4)为交通运输部疫情处置和防控工作提供了基础支撑。为疫情期间医疗物资的交通运输、医疗资源分批有序地驰援湖北等应急调度工作提供了通信保障。
(5)为我国天宫、探月重大科研课题提供支撑保障,服务国家航天强国战略。为航天科研定位、搜索和应急回收等关键任务提供保障。


