《交通运输科学技术新成果推广目录》(2020)—第五部分 综合《构建高速海量视频智慧云联网平台》
本期项目简介
获奖项目名称
构建高速海量视频智慧云联网平台
完成单位: 广州国交润万交通信息有限公司
主要完成人: 刘电、 吴国平、 陈嘉琪、 曾献燊、 艾英明、 苏华耀、 薛梦婕、 张嘉兴、 吴彦芸、 蔡志培、 李珂毅
项目简介
(一)项目背景
随着全国高速公路视频监控设备逐步完善,高速公路可视化基本实现。但高速公路建设初期,全国各省基本上都没有全省高速公路视频资源联网监控的方案规划,已建成的高速公路采用的视频监控方案、技术指标、设备型号和接口标准等存在不同程度的差异。导致传统的视频监控系统只能在有限的局域网中运行,难以提供全量的实时监测。而且传统视频监控系统也存在系统结构复杂运维不方便、智能化水平较低、不能对外提供公众出行服务等问题。在当前公众对信息平权的要求日益增加的背景之下,如何安全、有效和可控地向出行公众公开道路交通信息,是高速公路信息化发展的一个重要方向。
(二)技术概况
本项目以打造“可视、可测、可控、可服务冶的高速公路运行监测体系为目标,重点研究了海量高并发、负载均衡、缓存功能、数据库读写分离、互联网地图等技术。本项目构建的高速海量视频智慧云联网平台,基于云计算服务,结合云端VPN隧道、公有云CDN技术,实现全国高速公路视频监控资源汇聚上云,满足全国高速公路视频联网的全部技术要求,实现省部级视频云平台的对接,为全国视频云联网提供技术支撑。并能提供至少十万级并发访问能力,为公众出行提供实时路况、视频查询等服务。
(三)适用范围
本项目的技术适用于全国高速公路视频监控,以收集高速公路交通状况信息,执行防疫检查、交通疏导和服务保障等任务,解决信息碎片化问题,提高应急处理快速反应和指挥能力。
(四)获奖情况
本项目已经获得中国交通运输协会科学技术进步奖,授权发明专利证书1项,实用新型专利1项,软件著作权12项,发表论文3篇。
项目创新点
(1)提出了智慧视频云的整体架构,研究了负载均衡、大规模并发、海量高并发视频直播平台部署规模的估算方法以及CDN分发技术,实现了高并发视频秒级调看。
(2)优化了基于视频标准编码的统一协议转码的方法,研究了支持RTMP、HTTP-FLV、HLS三种协议的视频传输技术,开发了路段上云网关终端设备,解决了多种视频格式上云的关键技术。
(3)提出了视频云平台安全保障的新方法,云端可提供URL加密、视频加密等多种安全防护措施,并采用WAF对Web应用进行防护,实现了云端和前端一体化防护。
(4)提出了基于云环境条件下的视频与第三方路况数据融合的智能分析方法,研究了Geohash算法和MarkerCluster、MassMarks插件等应用技术,有效地将GIS地图技术和视频技术相融合,提高了拥堵事件、交通事件、公路气象等的检测准确率和地图的绘制和展示效果。
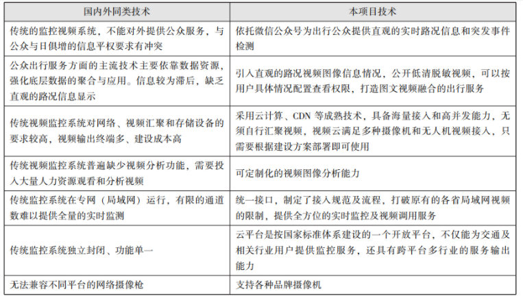
同类项目比较
结合国内外同类的视频监控系统的技术参数和应用范围,对本项目的技术进行比较,具体结果见表1。与传统的视频监控系统相比,本项目解决了高速公路监控系统无法提供全量的实时监测问题,研究了负载均衡、大规模并发、海量高并发视频直播平台部署规模的估算方法以及CDN分发等技术,搭建了省级视频云平台实现全国高速公路视频监控资源汇聚上云,并能提供至少十万级并发能力,实现了视频的秒级查看。平台内接入视频智能分析等功能,大幅度提升或视频资源的使用效率。
此外也应该注意到,本项目中的相关技术还需要不断迭代升级,技术和产品的成熟度还有进一步提升的空间。需要不断推广应用,从应用反馈中了解技术的不足和产品的缺陷,不断研发,不断改进。本项目中的产品需要不断适应这些新情况、新趋势。

应用案例
本项目成果,通过成果转发和系统研发,在广东、江西、辽宁等多地开展了示范应用,取得了很好地效果。如图1和图2所示,为广东省和江西省的高速公路视频监测平台应用界面。据绝大部分高速公路用户反馈,系统普遍运行稳定,系统地使用增强了对高速公路交通状况的信息收集,很好的解决了信息碎片化问题,提高了应急处理快速反应和指挥能力,为高速公路的安全运营管理提供重要支撑。项目成果提供的视频智能分析功能,减少了人力成本的消耗,提升了交通事件记录的准确性与处理的及时性,提高了高速公路管理智能化水平与运营效率。如图3所示,平台构建的数据仓库和在线监控数据库能够及时地对数据进行存储和管理;数据库的数据在服务层进行智能分析应用,在AI中台的中转之下,实现事件检测,路况分析,拥堵预测,公路气象检测等功能。
本项目的成果在抗疫期间也发挥了积极的作用(见图4),广东省领导以及交通厅领导多次通过广东省高速公路视频云平台实现对全省检疫点的24小时全天候监测,为疫情防控科学研判、精准施策提供了有力的支撑。广东省领导通过本项目成果,详细了解了防疫检查、交通疏导和服务保障等工作,并对省际站点春运工作进行了调度部署。项目技术成果的转化,提升了公众出行服务水平,据服务器后台统计,公众端月访问次数达12.3万,平均月访问人数达7.7万,在节假日、恶劣天气、突发事件中,为公众提供了良好的出行体验。
社会效益与经济效益
(1)该项目构建的省级视频云平台,实现了部省联网,视频准实时播放能力缩短至秒级;平台从被动监测向智能感知转型,提升了应急处置水平。
(2)平台提供轻量级视频云监控服务,让交通视频监控和监控的数据信息真正用起来,打破“信息孤岛冶,提升道路监管能力和公众出行服务能力,提升监控的数字化、智能化水平。
(3)本项目在未来将辅助构建交通全面感知云,提供全时段、无死角的交通感知和信息服务,为智慧交通提前布局。


