《交通运输科学技术新成果推广目录》(2020)—第五部分 综合《公路交通气象监测预警与行车安全主动防控关键技术及应用》

本期项目简介
获奖项目名称
公路交通气象监测预警与行车安全主动防控关键技术及应用
完成单位: 北京中交华安科技有限公司、交通运输部公路科学研究所、 云南省交通规划设计研究院有限公司、 杭州博达伟业公共安全技术股份有限公司、 中国科学院西安光学精密机械研究所、 江苏省气象科学研究所、 同济大学
主要完成人: 刘会学、 文涛、 韩晖、 辛欣、杨文臣、 阮驰、 娄峰、 廖文洲、 焦圣明、 柳本民、李长城、 汤筠筠、 房锐、 钟连德、 郭艳、 杨轸、谭一鸣、 仝龙飞、 胡澄宇、 刘洪启、 朱承瑛、 朱毓颖、 陈伟、 李洋洋、 陈慧
项目简介
(一)立项背景及项目技术概况
根据我国交通运输部和公安部等有关统计数据,平均每年因恶劣气象及其次生灾害导致公路交通阻断的比例达到60%,接近30%的道路交通事故直接或间接与低能见度、路面结冰湿滑等气象条件有关,造成了各种社会经济后果。立项之初,我国公路交通气象安全保障技术及装备研发水平与发达国家差距较大,存在公路交通气象监测网络覆盖率低且气象监测设备进口依赖性强、交通气象精细化预警与信息化决策程度低、主动安全保障装备欠缺或功能单一以及配套标准缺乏等诸多问题。
在国家科技支撑计划、交通运输部科技项目、交通运输部标准定额项目、陕西省重点研发计划等专项支持下,本项目组织7家单位历经10年联合攻关,针对公路交通气象要素无缝隙智能监测感知、公路交通高影响天气预警评价与决策支持、低能见度条件下公路行车安全主动防控等系列技术难题进行了深入研究,在三波长光学非接触式路面黑冰探测、视频路面气象状态多维特征识别、路面潜在结冰与团浓雾短临预警、高影响天气公路通行条件评价指标体系及预警分级、低能见度公路行车安全智能诱导与防撞预警等方面取得了重大技术突破。
(二)适用范围及获奖情况
针对低能见度条件、路面黑冰和团浓雾等恶劣气象条件复杂应用场景,对公路行车安全辨识、预警与防控技术的市场需求,全面构建公路交通气象监测预警与安全保障的“识-警-控冶关键技术及配套标准体系,研发低能见度公路行车安全智能诱导与防撞预警装置、三波长光学非接触式路面黑冰探测设备、路面潜在结冰与团浓雾短临预警平台、冬季冰雪路面养护决策支持系统、低能见度公路管控车辆行车安全风险防控装备等自主创新成果,已应用于云南、江西、河北、福建、江苏、河南等省份的多个高速公路项目。项目成果获得知识产权38项(授权发明专利12项),形成标准规范13部,出版学术专著3部,入选交通运输部“平安交通冶科技创新特别推荐案例和交通运输部科技成果推广目录,获得2020年度中国交通运输协会科学技术二等奖。
项目创新点
(1)采用粗糙表面散射模型,揭示路面黑冰光学散射机理,提出了路面状态判定方法,研发了三波长光学非接触式路面黑冰探测设备、主被动一体化埋入式路面温度与状态传感器,突破了交通气象传感器制造关键技术;提出了路面气象状态智能识别方法,研发视频路面气象状态智能识别系统,解决了混合路面气象状态识别的技术难题。
(2)攻克了连续式路面低温点段辨识与潜在结冰预警技术难题;提出了团浓雾前兆大气温度回温波动、能见度前期振荡模式及其关键阈值,实现了团浓雾短临预警;建立了高影响天气公路通行条件评价指标体系及其预警分级;开发了冬季冰雪路面养护决策支持系统,实现了融雪剂撒布优化和铲冰除雪作业精细化。
(3)借鉴列车闭塞区间的概念,攻克了动态尾迹显示策略、车道占用检测、链式自愈组网、一体化封装结构设计等关键技术,研发了低能见度公路行车安全智能诱导与防撞预警装置、太阳能地磁感应车道级引导突起路标;提出多模态预警策略,研发了低能见度公路管控车辆行车安全风险主动防控装备及系统等。
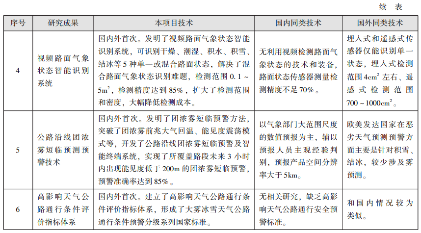
同类项目比较


应用案例
项目成果通过工程示范、技术交流、规模推广等形式在全国范围内进行了产业化应用,有效预防和降低了交通事故的发生,减少了公路交通阻断和延误,产生了显著的社会经济效益,在促进我国公路交通气象监测预警与安全保障领域的技术与装备研发、成果转化及产业化等方面,具有十分广阔的推广应用前景。
(1)公路交通气象监测预警与行车安全主动防控系列技术和装备在国家道路交通安全科技行动计划一期/二期、多项交通运输部科技示范工程等重大项目中得到了示范验证,根据应用单位反馈意见和专家评估论证结论,这些技术装备投入运行后,显著提升了恶劣气象条件下的公路交通安全水平和通行效率(见图2)。我国公路交通运输行业正由传统型向现代化服务型转变,公众对交通安全和畅通运营需求在逐步提高,对恶劣气象条件下行车安全预警与主动防控技术需求更为迫切,亟须进一步在全国范围内推广应用项目成果。
(2)我国高速公路通车总里程将突破15万公里,庞大的高速公路网与愈发严重的恶劣气象条件叠加,给高速公路安全运行带来极大的挑战。2018年底,公安部公布的高速公路团浓雾多发路段达到3188处、累计3万公里,占高速公路总通车里程的1/5。在全国多个省份实施的低能见度公路行车安全智能诱导与防撞预警系统能够有效解决团浓雾环境下的行车安全和通行阻断问题,保守估计50%的团浓雾多发路段应用该项技术,按照当前市场价格估算的市场总存量超过60亿元,市场化、产业化前景广阔。
社会效益与经济效益
新增销售额是基于本项目研发的低能见度行车安全智能诱导与防撞预警装置、太阳能地磁感应突起路标、非接触式路面黑冰探测设备等系列成果承担的产品销售、技术服务等项目合同收入;新增利润是新增销售额除去原材料成本、人力成本、利税等支出后剩余的费用。2017—2019年新增销售额23065.87万元;新增利润:5878.53万元。
形成了具有自主知识产权的“识-警-控冶技术方法、装备平台和标准规范;孵化出一批具有较强行业影响力和产业竞争力的高科技企业,实现了成果在全国范围内大规模推广应用,促进了我国公路交通气象事业跨越式发展;打造一批公路交通气象安全保障领域高层次人才队伍,先后培养博士和博士后17人,组建我国交通运输行业首个公路交通气象安全研究创新团队。


