《交通运输科学技术新成果推广目录》(2020)—第五部分 综合《高速铁路轨道安全服役关键技术与应用》
本期项目简介
获奖项目名称
高速铁路轨道安全服役关键技术与应用
完成单位: 中铁第四勘察设计院集团有限公司, 中国铁道科学研究院集团有限公司铁道建筑研究所, 武汉理工大学, 北京东方振动和噪声技术研究所
主要完成人: 孙立、 潘建军、 黄传岳、 韩宜康、 谭社会、 钟小代、 刘博、 陈潇、 李艳、 梁德佩
项目简介
高速铁路轨道结构面临着极端气候与复杂线下基础双重挑战。在长期运行过程中,轨道状态演变劣化不可避免,涌现出混凝土开裂、无砟轨道层间离缝等病害,严重时将会直接影响列车运行,对高速铁路安全运营提出极大挑战。前期国内外均没有相关技术储备,传统测试方法不能满足高铁监测需求,高速铁路轨道服役状态监测面临着“如何评估冶、“如何监测冶和“如何维护冶三大技术难题。
本项目以企业为创新主体,产、学、研、用相结合,通过理论研究、现场试验、工程实践等相结合的方法,构建了高速铁路轨道状态实时监测和维护成套技术体系。项目成果已推广到京沪、京福、哈齐、昌吉赣、商合杭等全国95%以上高铁轨道监测,连续监测时间最长达8年以上,及时处置了轨道突发事件,未出现运营安全事故,验证了项目成果的安全性和长期稳定性。
项目形成专利32项(其中发明专利15项),发表论文34篇,软件著作权10项,形成行业技术标准7项。由何华武院士、翟婉明院士等专家进行成果鉴定,认为达到国际先进水平、在综合监测与预警方面达到国际领先水平。
项目创新点
创新点一:原创性提出了轨道服役状态演变和评估理论与方法。率先建立了高速铁路轨道结构精细化分析模型,原创性提出了基于极限状态法的轨道结构可靠性评估方法和基于本构-数据混合驱动的高速铁路无砟轨道疲劳寿命预测方法。
创新点二:发明了“光纤传感+视觉测量冶轨道状态长期监测技术,构建了高速铁路轨道监测安全预警系统,成为我国高速铁路安全运行保障系统之一。率先提出了高速铁路轨道结构“光纤传感+视觉测量冶的综合监测方法,发明了多特征融合的标签标记物定标方法,研发了轨道实时监测安全预警系统。
创新点三:研发了高铁轨道结构服役状态保持和安全维护的成套技术。
提出了高铁轨道结构服役状态保持和维护的成套技术方案,研发了满足高速铁路运维整治“高强度、快硬化、易施工冶的复合新材料。
同类项目比较
(1)项目提出采用“光纤光栅+视觉测量冶融合的轨道系统监测技术,形成我国高速铁路“移动车载定期检测+轨道状态实时监测冶的安全保障体系,创立了高速铁路轨道监测安全预警系统,优于国外高铁采用的“移动车载定期检测冶的安全保障方式,使我国高速铁路安全保障水平更加高、更为先进。
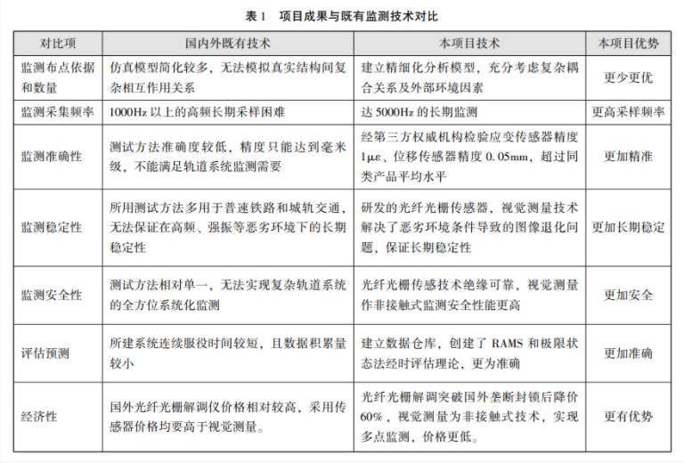
(2)项目提出高铁轨道监测技术,相比既有技术在测点布置、采集频率、准确性、稳定性、安全性、评估预测和经济性等方面具有全面优势。详细对比如下(见表1)。

(3)总体技术水平方面:项目成果在京沪、武广、沪昆、京福、哈齐等全国95%以上高速铁路轨道监测,连续监测时间最长达8年以上,未出现运营安全事故,验证了项目工作的科学性、安全性和长期稳定性。
(4)在新冠肺炎疫情发生期间,铁路工务部门进一步利用研究成果实现了远程实时检查轨道状态,极大地减少了外出作业的人数和时间,提升了养护维修的效率,有效地支持了疫情防控工作,保障了高铁的运营安全。
应用案例
项目研究成果先后在中国铁路上海局、广州局、南昌局、哈尔滨局等高铁轨道监测工点进行应用,实现了轨道演变机理和劣化损伤的实时掌握、实时报警,保障了我国高铁安全服役和科学运维。部分项目工程应用案例见图1至图3。


社会效益与经济效益
(一)社会效益
(1)保障高铁安全运行。项目成果进一步保障了人民的生命财产安全。
(2)科学指导养护维修。实现了轨道系统服役状态的实时多级预警,实现科学运维。
(3)打造“中国高铁冶品牌。有力提升国际影响力,形成高铁轨道安全运维“中国标准冶。
(4)在疫情防控中发挥了积极的作用。疫情发生以来,铁路工务部门利用研究成果实现了远程实时检查轨道状态,有效支持了疫情防控工作。
(二)经济效益
项目成果已推广到京沪、武广、沪昆、京福、哈齐等全国95%以上高速铁路轨道监测,近三年累计产生直接经济效益1.81亿元。


