《交通运输科学技术新成果推广目录》(2020)—第三部分隧道《复杂山区软弱地层隧道围岩渐进失稳机理与快速施工关键技术》
本期项目简介
获奖项目名称
复杂山区软弱地层隧道围岩渐进失稳机理与快速施工关键技术
完成单位: 中铁隧道集团二处有限公司、中铁隧道局集团有限公司、 西南石油大学
主要完成人: 胡启军、 胡忠宝、 于家武、裴生平、 李志军、 何乐平、 张成勇、 刘远新、 李亮亮、 骆保军
项目简介
(一)项目背景
我国软弱地层分布十分广泛,在“一带一路冶倡议、西部大开发等战略对区域基础设施建设需求的引导下,富水、高寒等复杂山区环境下软弱地层隧道工程数量与日俱增,加之隧道工程体量也越来越大,大跨、深埋、超长等超常规模隧道工程屡见不鲜,给我国隧道工程建设带来了巨大的挑战。长期以来,诸多学者已针对软弱地层隧道建设取得了系列有价值的理论与技术成果,但对于复杂山区环境下大型软弱地层隧道围岩渐进失稳机理与快速施工技术仍缺乏普遍适用的围岩失稳破坏理论、建造技术及装备体系、安全监测技术。因此,系统性研究复杂山区软弱地层隧道围岩渐进失稳机理与快速施工关键技术,对于有效支撑我国软弱地层隧道工程安全、快速、智慧建设具有重要意义。
(二)技术概况
本项目主要立足于复杂山区软弱地层隧道建造全过程。为保障隧道建造全过程财产和施工人员生命安全,首先结合隧道软弱围岩结构面位移软化“链式传递冶的时间效应特征,揭示了软弱地层隧道围岩渐进失稳机理,为隧道围岩稳定性控制技术提供了理论指导;然后基于隧道围岩渐进失稳机理,研发了软弱围岩隧道开挖-支护、防排水等快速施工成套技术,实现了软弱岩体隧道的安全快速施工;最后研发了机器视觉表面变形与光纤光栅深部变形技术联合的隧道施工监测技术体系,实现了隧道建造过程中围岩变形的无人化实时监测。
(三)适用范围
本项目主要适用于指导复杂山区软弱岩体地层隧道施工过程中围岩稳定性控制与安全快速施工。
(四)获奖情况
本项目研究内容获2020年度中国交通运输协会科技进步二等奖。
项目创新点
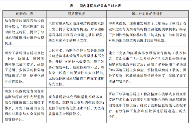
(1)结合隧道软弱围岩结构面位移软化“链式传递冶的时间效应特征,揭示了软弱地层隧道围岩渐进失稳机理。
(2)研发了软弱围岩隧道开挖-支护、防排水、通风等快速施工成套技术,研制了适用于多场景的软弱地层隧道多功能、便捷化成套建造装备,解决了软弱地层隧道的安全快速施工难题,提升了隧道机械化施工水平。
(3)研发了机器视觉表面变形监测与深部变形光纤监测联合的隧道施工监测技术体系,开发了隧道围岩变形实时共享与安全风险智慧管控平台。
同类项目比较
国内外同类项目的对比见表 1。

应用案例
(一)大小钻头组合扩孔提高软岩隧道单根锚索钻孔效率方法针对软岩大变形隧道锚索成孔问题,采用组合钻头进行钻孔,原理是大小钻头组合,小钻头在前,大钻头在后进行扩孔,组合钻头具有导向性,解决了孔道弯曲的问题,技术成功应用于渭武高速木寨岭隧道。
(二)富水地层的断面设水仓抽排水方法利用隧底仰拱填充空间纵向设置数个独立大容量水仓,最大抽排能力达7820m3/h,消除了富水隧道淹井风险,实现施工及运营两个时期的顺利排水,成果应用于京张铁路正盘台隧道。
社会效益与经济效益
(一)社会效益
本项目的完成,对冲破南海封锁线,带动“一带一路冶沿线经济发展有着深远的意义,是维护国家统一、边疆稳定的关键国防工程建设。同时,本项目积极响应党和国家打赢脱贫攻坚战、防疫复工的号召,做到防疫与生产两不误、两手抓、两促进,把影响施工进度因素降到最低。未来,本项目研究成果可为世界复杂环境下大型软弱地层隧道工程建设提供中国方案,助推世界软弱地层隧道工程走向更安全、更快速、更智慧的时代。
(二)经济效益
项目成果成功应用于兰渝铁路木寨岭隧道、川藏铁路嘎拉山隧道、丽香铁路中义隧道等多个国家战略层面的关键铁路、公路线控制工程。近三年累计为应用单位新增销售额252383.88万元、新增税收9002.43万元、新增利润达到49935.90万元。


