《交通运输科学技术新成果推广目录》(2020)—第三部分隧道《成都轨道交通 6 号线三期复杂地质隧道施工关键技术研究与应用》

本期项目简介
获奖项目名称
成都轨道交通 6 号线三期复杂地质隧道施工关键技术研究与应用
完成单位: 中建三局集团有限公司
主要完成人: 杨庭友、 段军朝、 程景栋、余仁国、 董天鸿、 赵阶勇、 布占江、 何凯罡、 申兴柱、 徐朝阳、 徐智、 王金胜、 刘锡良、 龙宇、张能
项目简介
(一)项目背景
成都地铁的建设是一项改善民生的系统工程,随着其建设规模的扩大,沿线所处地质条件逐步由单一的富水砂卵石地层向泥岩、砂岩和复合地层扩展,线路频繁穿越浅覆地层、瓦斯地层和地表水域等复杂环境。成都轨道交通6号线三期是中国建筑在成都地区承建的首条全专业地铁线路,线路全长23.37km,全地下敷设,设站18座、18区间和1连接线,是一条连接高新区、天府新区和双流区的重要线路,也是成都地铁第一条以8A标准设计建设的线路,对于落实城市总规成形、加速双核共兴具有切实意义。隧道主要穿越泥岩、砂岩(最大单轴抗压强度达63.03MPa)地层,其中11.3km为油气田瓦斯地层(高瓦斯地段4.7km、低瓦斯地段6.6km),同时穿越浅覆土地层(最小覆土厚度仅为1.89m)及成都最宽河流(穿越水域长度达220m),建设过程中面临严峻的施工管控和安全质量控制难题。
(二)技术概况
(1)城市轨道交通工程穿越瓦斯地层安全防控管理技术;
(2)盾构隧道穿越复杂地质环境施工关键技术;
(3)密闭狭小空间盾构机调头施工关键技术;
(4)城市轨道交通隧道穿越既有建筑物及浅覆地层施工技术。
(三)适用范围
复杂地质隧道施工。
(四)获奖情况
本项目获国家专利12项、软件著作权2项、省级工法6项,发表论文6篇,出版专著3部。经中科合创科技评价中心鉴定,项目成果整体达到国际先进水平,其中盾构隧道瓦斯监控、密闭狭小空间盾构调头BIM技术达到国际领先水平。
项目创新点
针对成都轨道交通6号线三期工程建设所面临的难题,项目组对复杂地质条件下城市轨道交通隧道施工关键技术进行了系统、深入的研究,主要创新点如下:
创新点一:建立了基于互联网技术的“施工管理综合监控平台冶,提出了全线覆盖、全员参与、全过程管理的集约化管控模式和针对城市轨道交通高瓦斯矿山法隧道与低瓦斯盾构隧道的监测、通风、设备防爆改装于一体的瓦斯管控体系。
创新点二:探究了土压平衡盾构在复杂地质条件下掘进参数的变化规律和相互影响关系,解决了岩质地层管片上浮、泥岩地层刀盘结泥饼、砂岩地层刀盘刀具高磨耗等技术难题,实现了复杂地质盾构掘进施工安全和隧道成型质量控制。
创新点三:提出了狭小密闭空间盾构调头路径与避免碰撞风险的BIM技术,研发了一种新型水平顶推的拼装式顶铁结构,保证了盾构调头施工的安全与高效。
创新点四:研究了隧道穿越建筑物基础的施工力学特性,提出了基于隧道初期支护结构的桩基托换技术以及长距离穿越水下浅埋覆盖层加固技术,保障了隧道施工及建筑物的安全。
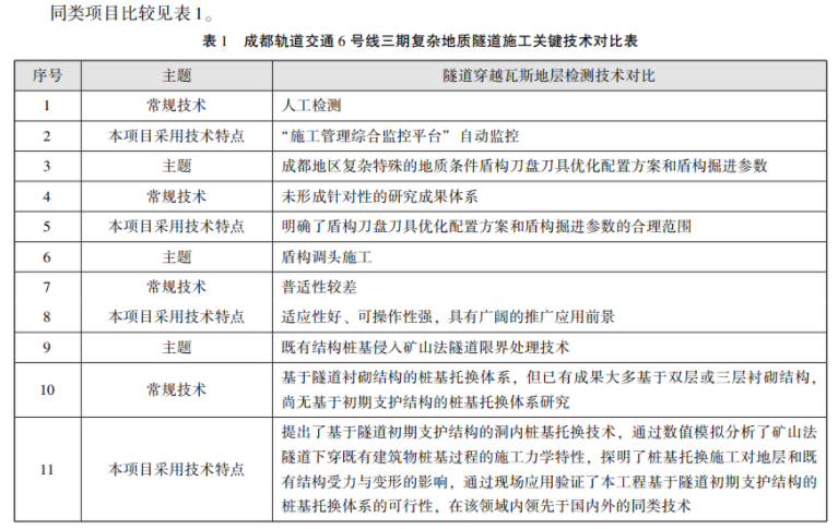
同类项目比较

应用案例
项目研究成果在成都轨道交通6号线三期工程隧道施工过程中进行整体应用后,有效指导了全线高瓦斯矿山法隧道和低瓦斯盾构隧道的施工安全;盾构选型及参数优化配置,有效提高了盾构对多种地层的适应能力,确保了盾构隧道的成型质量;所提出的密闭狭小空间盾构调头BIM技术保证了施工安全和工效,节约了大量的资金投入;同时,提出了隧道穿越既有建筑物、长距离水下浅埋覆盖层等敏感地区的施工参数优化及施工控制措施,保证了施工安全。
整套技术成果的应用,对成都轨道交通6号线三期区间隧道安全、优质、高效完成起到了重要作用,取得了7200万元的直接经济效益,同时带来了显著的社会效益。同时,本项目研究成果具有广阔的推广应用前景,将直接指导和应用于类似工程的建设,为城市轨道交通工程的建设提供技术借鉴。
社会效益与经济效益
中建三局集团有限公司在成都轨道交通6号线三期建设过程中节约工程投入1425万元(产值45730.59万元),其中2017年286万元、2018年816万元、2019年323万元。
中建三局基础设施建设投资有限公司在成都轨道交通6号线三期建设中节约工程投入3228万元(产值63218.71万元),其中2017年836万元、2018年1660万元、2019年732万元。
中建铁路投资建设集团有限公司在成都轨道交通6号线三期建设中节约工程投入2547万元(产值49366.24万元),其中2017年582万元、2018年1434万元、2019年531万元。


