《交通运输科学技术新成果推广目录》(2020)—第二部分桥梁《南京五桥数字建设管理平台研究》
本期项目简介
获奖项目名称
南京五桥数字建设管理平台研究
完成单位: 中路高科交通检测检验认证有限公司、 南京市公共工程建设中心、 中交第二航务工程局有限公司、 中交第二公路工程局有限公司、 中铁十四局集团有限公司
主要完成人: 王晓晶、 章登精、 郭志明、沈斌、 闫昕、 种爱秀、 丁鸿志、 林泉、 夏敦宁、成红、 蒋能世、 周全、 武文清、 郭歌洋、 王玮、李亮、 李晓龙、 严登山、 罗明秋、 尹新刚、 靳澍、陈一鸣、 唐朝辉、 孟繁超、 刘岩
项目简介
(一)项目背景
信息化、数字化是培育交通运输发展新动力的重要引擎,是新时期实现交通行业产业升级和交通强国战略的重要支撑。BIM作为一种全新的理念,涉及工程项目从规划、设计、施工到运营维护全生命周期的技术和管理创新,近几年在公路工程领域的应用实现了迅猛发展,为公路工程建设的信息化、可视化管理注入了新的发展动力,是实现交通信息化的有效手段。利用BIM技术的数据协同共享优势,通过BIM与云计算、智能设备、大数据、物联网等先进信息技术的集成应用,搭建基于BIM的工程建设信息协同管理平台,集成数据,达到信息共享、管理协同、提质增效的目的,为实现工程精益管理提供技术支持,是BIM技术应用的主要发展趋势。
(二)技术概况
本项目以提升工程治理体系和治理能力的现代化水平为总体目标,围绕品质工程创建,在工程管理中倡导管理手段信息化、数字化,构建以全生命周期数据为核心的BIM应用体系,积极探索BIM+物联网、大数据、云计算等技术在工程建设管理中的应用,实现信息高效共享协同,以信息化、数字化手段改变工程参建各方的交互方式和工作管理模式,持续改进对工程质量、进度、安全、环保、成本等方面的管控,积极推进工程从经验管理走向数据管理,全面支撑交通强国建设发展。
(三)适用范围
南京五桥数字建设管理平台以BIM技术为核心,是实现交通基础设施全生命周期信息化、数字化、智能化管理的重要工具和助力,适用于交通基础设施的数字化建设管理。
(四)获奖情况
2020年度中国交通运输协会科学技术奖一等奖,第十届中国技术市场协会金桥奖项目二等奖。
项目创新点
(1)提出了服务于工程全周期数字化的BIM技术应用实施纲要和标准。
(2)利用互联网、二维码、GIS、GPS等技术手段,通过强化人员、班组隐患、考核等的建设过程管理,提升了工程精细化管理水平。
(3)研发了全过程全要素可视化工程建设管理平台。
(4)以BIM为数据载体,统一规划,提出服务于工程全生命数字化的建养一体化技术,为建养数字移交及数字交通发展奠定了坚实的数字基础平台。
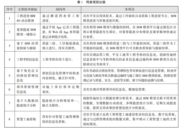
同类项目比较
同类项目比较见表 1。

应用案例
“BIM+物联网冶全周期数字化管理平台在南京长江第五大桥工程中进行了应用示范,包括建设、设计、施工、监理、第三方中心、咨询等共35家单位应用了本系统,取得了良好的应用效果和示范作用。自2018年5月系统上线以来至2020年3月31日止,平台各项主要功能累计共使用199794次。
通过过程管理与BIM模型的结合与协同,实现了计划、质量、安全、环保等的信息化协同管理,各管理环节均利用系统在线上完成,极大地提高了管理的规范性和精细化程度。质量、安全、环保隐患的排查管理全部通过系统填报完成,确保了隐患的及时发现、及时处理、责任到人、闭环管理;隐患与工程部位通过编码与BIM模型的关联,加强了各类隐患之间的联系,更利于对隐患问题的追本溯源。通过领导带班和班组管理功能,实现了对施工单位自领导到班组的全方位管理,提高了带班领导的到岗率和现场管理力度,提升了班组的规范化管理水平;班组管理记录全部实现了与工程部位的关联,便于工程质量、安全、环保等的责任溯源。
各级单位共利用本系统分别进行了67次平安工地考核和65次品质工程考核。2019年4月,在江苏省组织开展的“首批省级公路水运品质工程示范创建项目现场考核冶中,进行了线下、线上的同步考核,线上考核的便捷性、数据全面性得到了考核专家的一致好评。
通过在南京五桥工程中的成果应用示范,已经形成了以平台为核心的公建中心过江通道工程信息化管理的“五桥模式冶,并已先后在浦仪公路西段跨江大桥、和燕路过江通道、横江大道、建宁西路过江通道、仙新路过江通道等工程中进行了推广应用。
社会效益与经济效益
南京五桥数字建设管理平台应用可以从质量环节把控、质量隐患排查、施工人员素质提升等多方面确保工程的高品质完工,以高质量服务于公众,带来广泛的社会效益。通过信息化平台的应用,改变了传统的工程管理方式,提高了信息传递速度和分析维度,带来了管理效率的提升,工程各环节反应速度和生产效率都相应得到了提升,带来经济效益的提高。通过信息化平台对工程实行精细化、规范化管理,可以在质量、安全、工作效率等方面带来综合效益,间接带来经济效益的提高。BIM信息化平台在管理上的创新可以在进度管控、隐患管理、考核效率、带班领导管理效果等方面带来综合效益,间接带来经济效益的提高。


