《交通运输科学技术新成果推广目录》(2020)—第二部分桥梁《复杂条件下桥隧结构响应与稳定控制关键技术研究》
本期项目简介
获奖项目名称
复杂条件下桥隧结构响应与稳定控制关键技术研究
完成单位: 重庆大学、 重庆市城市建设投资 (集团) 有限公司、 四川沿江攀宁高速公路有限公司
主要完成人: 仉文岗、 陈增顺、 张艳梅、王林、 吴再新、 肖军、 郑慧琴、 彭海斌、 曹佰杨、刘冒佚
项目简介
项目属于桥梁工程、隧道工程、城市防灾、减灾工程领域。重庆市市政桥梁隧道所处的施工和运营条件极其具有挑战性,地形和地质条件均极其复杂,滨江临水且建筑环境密集、地下既有建(构)筑物多,施工及运维中面临诸多技术难题亟待解决。
本项目历时四年,对重庆市政桥梁隧道展开研究,共取得如下4项创新成果:
(1)开展了基于透明土材料的隧道模型试验,通过三维位移场的可视化,研究了隧道开挖与邻近结构物相互作用机理,揭示了隧道施工引起场地变形以及邻近结构物响应规律;
(2)建立了隧道施工引起地表沉降的大数据以及机器学习预测模型;
(3)揭示了上部结构———大跨桥梁主梁断面等钝体结构软驰振发生机理,分析了钝体结构驰振自激力的非定常效应,建立了非定常软驰振自激力精细化模型;
(4)提出了一种新型气弹-测压综合风洞试验方案与配套实验装置,研发了大跨桥梁主梁断面等钝体结构。
课题研究期间,共获得国家专利29项,其中发明专利17项,实用新型专利12项,在国内外期刊发表学术论文42篇(其中SCI检索22篇,EI检索7篇),研究成果得到国内外学术界的高度认可。项目的研究成果已在多个桥隧工程中推广应用,产生了良好的经济效益和社会效益。
项目创新点
针对复杂条件下桥隧结构响应与稳定控制问题,本项目采用理论分析、数值计算、模型试验、现场试验等技术对复杂条件下桥隧结构响应与稳定控制理论及技术应用开展了系统深入的研究,
主要技术创新点如下:
(1)通过透明土模型试验以及有限元数值模拟,结合随机场理论以及考虑岩土体参数变异性,研究复杂条件下隧道开挖过程中周围土体的变形过程以及破坏机理,为施工开挖精准化控制提供了理论支撑;
(2)采用多种机器学习算法[XGBoost算法、人工神经网络、支持向量机、多元自适应样条回归分析(MARS)]对复杂条件下土压平衡盾构隧道开挖产生的地表最大沉降进行大数据分析,研究提出高精度、快速的预测盾构开挖引起的地表沉降值模型;
(3)考虑土的各向异性,采用机器学习算法,对复杂条件下,双洞室隧道开挖结构响应进行研究并提出可靠的预测模型,研究结果可帮助工程师较为准确地估计由于开挖导致的结构响应以满足项目目标可靠性指标;
(4)揭示了大跨桥梁主梁断面等钝体结构软驰振发生机理,分析了钝体结构驰振自激力的非定常效应,建立了非定常软驰振自激力精细化模型;
(5)提出了一种新型气弹-测压综合风洞试验方案,研发了大跨桥梁主梁断面等钝体结构,设计了气弹-测压风洞实验装置,拓展了现有风洞试验技术、提高了结构抗风安全储备、满足风速全过程抗风综合需求,为大跨桥梁结构等轻柔钝体结构的抗风设计提供理论和技术依据。
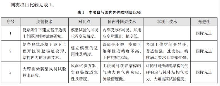
同类项目比较

应用案例
应用案例一
涛源金沙江大桥是大永高速公路重要的控制性工程,是云南交投集团投资、设计、施工的大跨径、高烈度地震区钢箱梁悬索桥。该桥也是国内采用散索套结构型式跨径最大的重力式锚碇悬索桥(见图9)。
应用案例二
龙江大桥位于云南省西部、横断山脉南段,保山至腾冲二级公路龙江桥下游约的龙江中游河段,是保腾高速公路控制性工程(见图10)。
应用案例三
渝中连接隧道位于渝中区解放碑商圈,南接东水门大桥,北接千厮门大桥,全长720m。隧道设计行车速度40km/小时,为双向4车道城市隧道,隧道左右线均为曲线隧道。隧道左线长720.837m,右线长711.618m,最大埋深34m。
社会效益与经济效益
(一)社会效益
复杂建筑环境下隧道开挖引起场地变形预测技术减少了隧道施工对周边建(构)筑物的影响,实现了风险的动态评估及变形的准确预判;大跨桥梁新型风洞试验技术的研究优化了桥梁结构抗风设计方案,完善了抗风设计理论;本项目成果可应用在城市地下隧道建设领域、桥梁领域及相关类似工程,间接经济效益明显。
(二)经济效益
(1)2016年在涛源金沙江大桥、龙江特大桥、渝中连接隧道工程中产生结构增益共800万元,交通减损和建管养节支共1800万元。
(2)2017年在涛源金沙江大桥、龙江特大桥、渝中连接隧道工程中产生结构增益共600万元,交通减损和建管养节支共970万元。
(3)2018年在涛源金沙江大桥、龙江特大桥、渝中连接隧道工程中产生结构增益共600万元,交通减损和建管养节支共610万元。
(4)2019年在龙江特大桥、渝中连接隧道工程中产生结构增益共400万元,交通减损和建管养节支共380万元。


