《交通运输科学技术新成果推广目录》(2020)—第二部分桥梁《大跨度缆索承重桥梁精细化分析关键技术及平台开发》
本期项目简介
获奖项目名称
大跨度缆索承重桥梁精细化分析关键技术及平台开发
完成单位: 中铁大桥勘测设计院集团有限公司
主要完成人: 霍学晋、 高宗余、 苑仁安、钱淼、 胡文军、 陈佳、 许磊平、 苗润池、 王东绪、艾有刚、 刘芸欣、 苏传海、 喻祥、 卢丹、 吴冬、黄飞、 肖立
项目简介
(一)项目背景
目前,我国工程和工业部门最常使用的结构分析软件高度依赖国外引进,进口率高达90%以上,受制于人的形势非常严峻。我国在柔性缆索体系桥梁的设计及施工控制方面同样如此,长期以来依赖引进的软件,容易被“卡脖子冶,且引进软件的功能扩展已严重滞后,完全不能满足新的需求,限制了技术的创新和进步。因此,郑皆连院士指出“中国是桥梁大国却非桥梁强国,输在了软件上冶。
另一方面,随着跨度的增大和技术的创新,缆索承重桥梁的设计和建造也出现了各种新的难题,成为制约大跨度桥梁进一步发展的瓶颈。同时,随着技术的发展,对结构分析手段也要求更加精细化。因此,中铁大桥勘测设计院集团有限公司立足我国桥梁建设的战略需求,为了解决大跨度缆索承重桥梁在发展中遇到的新难题和制约发展的瓶颈问题,力争将核心技术掌握在自己手里,从零开始自主研发了大跨度缆索承重桥梁精细化分析平台SNAS。该平台具备从结构设计到施工控制的全过程分析能力,打破了对引进软件的依赖并完成超越。
(二)平台概况
SNAS平台具有以下几个特点:从零开始,完全自主研发;适用面广,包括斜拉桥、悬索桥、斜拉-悬吊组合体系等各种桥型;可进行从设计到施工控制的全过程分析;使分析更加精细化。
(三)适用范围
适用于大跨度缆索承重桥梁从设计到施工控制的全过程精细化分析,包括平面缆悬索桥、空间缆悬索桥、多塔悬索桥、带抗风缆的悬索桥、斜拉-悬吊组合体系等,适用于公路桥、铁路桥及公铁两用桥。
(四)获奖情况
先后获得2018年度中国铁路工程总公司科技进步特等奖、2019年度中国工程建设科技进步一等奖及国家铁路局优秀设计软件一等奖。
项目创新点
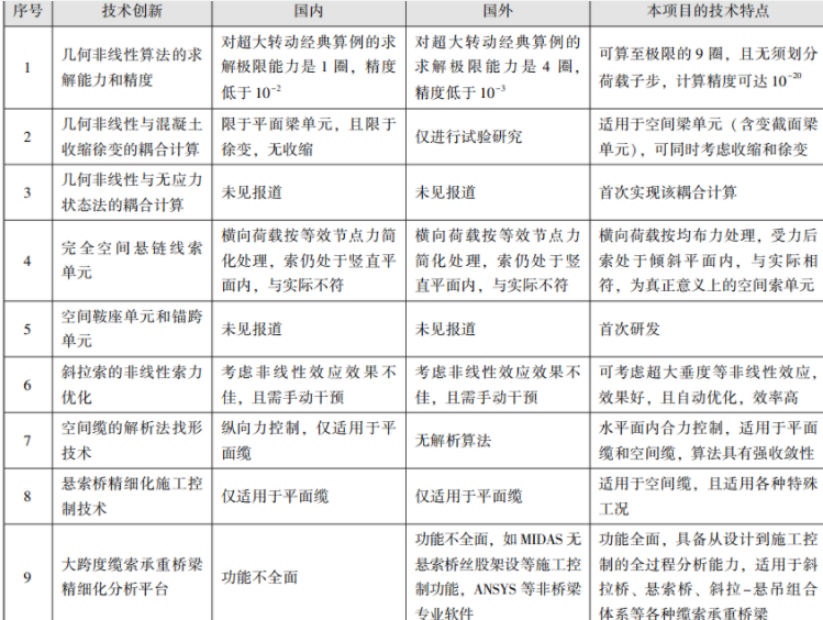
1.非线性理论
研发了具有超高精度、强收敛性的几何非线性迭代算法,算法的精度和收敛性超过了国内外同类软件,经陈政清院士、谢先启院士等专家的鉴定,达到了国际领先水平;提出了空间梁单元混凝土收缩徐变与几何非线性的耦合计算方法,填补了无法进行混凝土收缩徐变与几何非线性耦合计算的空白;发展了无应力状态法与几何非线性的耦合计算理论,首次将无应力状态法的应用扩展到非线性领域。
2.精细化设计
研发了完全空间悬链线索单元、空间鞍座单元、空间锚跨单元等3种精细化分析单元,目前国内外尚无其他软件具备这3种单元;提出了一种斜拉索之间相互独立的非线性索力优化算法,实现了索力的精准快速优化;构建了基于水平面内合力控制的空间缆索线形分析的解析迭代方法,解决了强非线性条件下缆索系统线形分析的收敛性问题。实现了大跨度缆索承重桥梁的精细化设计分析。
3.精细化建造
研发了超大垂度效应斜拉索索力张拉的分阶段控制技术,解决了长期困扰工程界的长大斜拉索在垂度效应下挂索状态模拟不精准、施工控制精度差的难题;建立了悬索桥缆索体系施工控制的精细化分析系统,显著提高了缆索体系施工控制的精度。实现了大跨度缆索承重桥梁施工的精准控制。
同类项目比较
经科技查新未见相同专利、 成果及文献报道,与国内外同类技术比较见表 1。

应用案例
目前,本项目的技术成果和自主研发的精细化分析平台,已成功应用于50多个大型工程中,包括:武汉杨泗港长江大桥、连镇铁路五峰山长江大桥、张家界大峡谷玻璃桥、公安长江公铁两用特大桥、武汉青山长江大桥、洞庭湖铁路特大桥、沪通长江大桥、商合杭芜湖长江公铁大桥、宜昌伍家岗长江大桥、南京仙新路长江大桥、马鞍山公铁两用桥、甬舟铁路西堠门大桥等,有平面缆悬索桥也有空间缆悬索桥、有两塔悬索桥也有三塔悬索桥,有公路桥、铁路桥也有公铁两用桥,有斜拉桥也有斜拉悬吊组合桥。另外,相关成果已成功应用于武汉杨泗港长江大桥、金沙江葫芦口大桥等桥梁的施工控制中。项目成果解决了大跨度缆索承重桥梁在设计和施工控制方面的诸多难题,产生了显著的经济和社会效益。
社会效益与经济效益
(一)社会效益
(1)成果先进,推动了科技进步。突破了瓶颈难题,推动了精细化分析,填补了桥梁技术领域的多项空白。
(2)应用广泛,推动了行业进步。成果应用广泛,将推动我国的大跨度缆索承重桥梁向更大跨度发展,使我国的桥梁事业更大更强。
(3)建立平台,推动了自主研发。研发了拥有完全自主知识产权的国产结构分析平台,必将推动我国工程建设行业的自主研发。
(4)为桥梁科技进步储备了人才,推动了行业的可持续发展。
(二)经济效益
项目的研究成果被应用于杨泗港长江大桥等桥梁的设计工作,以及五峰山长江大桥等项目的施工控制中,为公司节约了引进商业软件的成本。公司近三年新增合同额总和为93000万元,新增利润14650万元。


