《交通运输科学技术新成果推广目录》(2020)—第二部分桥梁《桥梁摩擦摆减隔震支座技术研究》​

发布时间:2022-12-14 来源: 浏览量:11487 发布者:

图片

本期项目简介

 

获奖项目名称

 

桥梁摩擦摆减隔震支座技术研究

 

完成单位: 武汉海润工程设备有限公司

 

主要完成人: 梁旭、 周春、 王福华、 易磊、胡磊

项目简介

 

 

  地震灾害对同一地区来讲具有准周期性,即其具有一定的周期性,在发生过强烈地震的地方,在未来几百年或者一定的周期内还可能重复发生。因此对于地震的防御尤为重要。对于防震,一般都是基于传统的抗震设计理念,通过加大结构断面,增加配筋,保证结构具有足够的强度、刚度和延性,使结构做到“小震不坏,中震可修,大震不倒冶,从而减轻地震灾害。这种方法增加了工程造价,在地震的作用下,大截面、大刚度对建筑结构起着放大器的作用。而减隔震技术能为结构控制提供崭新、有效、经济、简单、可靠的抗震方法,逐步引起世界各国的重视并广泛应用于桥梁结构,以提高其抗震安全性。桥梁减隔震支座具有延长地震周期、消耗地震能量、较好地保护设备设施的作用,作为抗震减灾的重要技术和方法,在地震多发区的桥梁等基础设施上市场前景广阔。

  摩擦摆减隔震支座出色的综合性能使其在工程结构中受到广泛的关注,据相关资料显示,在美国和日本采用摩擦摆减隔震支座隔震的建筑物已达数百座,不少采用摩擦摆减隔震支座的建筑已经经受了地震的考验,如华盛顿州应急指挥中心和西雅图海鹰美式足球场遭遇尼斯夸利地震后并没有发生结构破坏,证明了其良好的隔震性能。

  目前,我国也相应颁布了一些摩擦摆支座的相关标准,如JT/T852、JT/T927摩擦摆减隔震支座的相关标准,一方面,因受国内实验能力的限制,从标准的制定到产品的设计均无法进行产品的高速动态地震模拟实验,因此产品的实际性能无法得到准确的验证。另一方面,摩擦摆减隔震支座中对摩擦材料的研究也是一个薄弱环节,摩擦材料的承压、耐磨性能及摩擦摆减隔震支座的阻尼性能均由摩擦材料决定。因此国内相关摩擦摆支座的相关标准更多地从满足普通球型支座的要求出发进行考虑,在结构上增加了限位要求,结构复杂,抗震功能无法得到验证,制约着国内摩擦摆支座的发展。

 

项目创新点

 

  

  (1)采用的耐磨材料改性高分子量达克纶(HSM)具有耐磨性能好、抗压强度高且摩擦系数稳定等特点,优于国内其他耐磨材料,因此减隔震支座的整体结构更加轻便。支座滑动面是承担支座正常位移和地震位移的关键部位,也是最薄弱的部位,直接决定了支座的减隔震性能和使用寿命。考虑到桥梁的使用要求,对滑动面材料进行对比试验,分析材料性能,进而选择较优材料作为支座的滑动面摩擦副材料。并且,改性高分子量达克纶(HSM)耐磨材料具有优良的加工性能,硬度适中,适合机械加工,可适应不同外形、不同尺寸耐磨板的加工;并且耐候性能稳定,可适用沿海、特殊环境等重度腐蚀区域。

  (2)支座由上、下座板、球冠、耐磨板组成,其中球冠采用等双曲面结构,上、下镶嵌耐磨板,结构紧凑,与国外常用的单曲面摩擦摆相比,位移量大,支座尺寸小,节约了支座成本。在承受同等竖向载荷下,使用本耐磨材料,可减少组成摩擦副的承压投影面积及承压零件体积,节约了原材料,节省安装空间;并且HSM材料密度小,同等载荷条件下,使用的耐磨材料重量较小,可减少支座自重。

  (3)按照欧洲标准进行水平滞回性能试验(地震模拟试验),为国内公路桥梁首次。应用75000KN多功能试验机,按照欧洲标准EN15129对支座进行模拟真实地震工况的水平滞回性能试验,可检验支座的使用性能,试验直观、可靠。本项目是国内最大的、通过欧标检验的减隔震支座首次在公路桥梁上应用。

  (4)限位机构的设计采用带V型剪断面的销栓结构,较国内其他销轴和螺栓的设计型式,性能更加稳定,安装便利,同时解决了震后限位机构的更换难题。

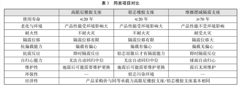
同类项目比较

 

摩擦摆减隔震支座与常用橡胶隔震支座性能对比如表 3 所示:

应用案例

 

应用案例如表 4 所示。

 

社会效益与经济效益

 

 

  摩擦摆减隔震支座是一种新型抗震设备,具有延长地震周期、消耗地震能量、较好地保护设备设施的作用,在地震多发区的桥梁、机场、大型建筑等基础设施上都在被广泛地使用,市场前景广阔。因受国内试验能力的限制,无法正确地模拟地震状态下,支座的高速滑移试验,产品的性能得不到有效验证,且相关理论还未普及,设计及建设单位对此理解不够。本项目的研制成功,为国内摩擦摆减隔震支座的发展提供了有力的技术支撑,对于我国桥梁减隔震事业的发展将产生巨大的推动作用。